17.7. Physical File Layout, Hash-tree based

For physical file storage and layout, our goal is to provide a consistent directory structure that enables us to store each file once and only once, that will be robust against naming issues such as illegal characters, and that allows us to access both system metadata and the file contents knowing only the PID for an object. This approach focuses on using a hash identifier for naming objects, rather than an authority-based identifier such as a PID or SID.

Raw File Storage: The raw bytes of each object (data, metadata, or resource map) are saved in a file that is named using a content identifier (CID) for that set of bytes. This content identifier is created using a hashing algorithm such that each unique set of bytes produces a unique checksum value. That checksum value is then used to name the file. In this way, even when the same file is uploaded multiple times, it will only be stored once in the filesystem.

Checksum algorithm and encoding

We have multiple hash algorithms to choose from, and each has multiple ways of encoding the binary hash into a string representation. We will choose the simplest, most common configuration which is to use a SHA-256 hash algorithm, with the binary digest converted to a string value using base64 encoding. That makes each hash value 64 characters long (representing the 256 bit binary value). For example, here is a base16 hex-encoded SHA-256 value:

4d198171eef969d553d4c9537b1811a7b078f9a3804fc978a761bc014c05972c

While we chose this common combination, we could also have chosen other hash algorithms (e.g., SHA-1, SHA3-256, blake2b-512) and alternate string encodings (e.g., base58, Multihash (https://multiformats.io/multihash/)). Multihash may be a valuable approach to future-proof the storage system, because it enables use of multiple checksum algorithms.

Folder layout

To reduce the number of files in a given directory, we use the first several characters of the hash to create a directory hierarchy and divide the files up to make the tree simpler to explore and less likely to exceed operating system limits on files. We store all objects in an objects directory, with two levels of depth and a ‘width’ of 2 digits. Because each digit in the hash can contain 16 values, the directory structure can contain 65,536 subdirectories (256^2). To accommodate a larger number of directories, we could add another level or two of depth to the hierarchy. An example file layout for three objects would be:

/var/metacat/objects
├── 15
│   └── 52
│       └── 5dda7121013bc3eba2e2d237a5ae70b291a461ca539053de75f33c9ac44c
├── 4d
│   └── 19
│       └── 8171eef969d553d4c9537b1811a7b078f9a3804fc978a761bc014c05972c
└── 94
   └── f9
      └── b6c88f1f458e410c30c351c6384ea42ac1b5ee1f8430d3e365e43b78a38a

Note how the full hash value is obtained by appending the directory names with the file name (e.g., 15525dda7121013bc3eba2e2d237a5ae70b291a461ca539053de75f33c9ac44c for the first object).

Storing metadata With this layout, knowing the hash value for a file allows us to retrieve it. But it does not provide a mechanism to store metadata about the object, including it’s persistent identifier (PID), other system metadata for the object, or extended metadata that we might want to include. So, in addition to data objects, the system supports storage for metadata documents that are associated with particular data objects. These metadata files are stored as delimited files with a header and body section. The header contains the 64 character hash of the data file described by this metadata, followed by a space, then the formatId of the metadata format for the metadata in the file, and then a NULL (x00). This header is then followed by the content of the metadata document in UTF-8 encoding (see example below). This metadata file is named using the SHA-256 hash of the persistent identifier (PID) of the object that it describes, and stored in a `sysmeta` directory parallel to the one described above, and structured analogously.

For example, given the PID jtao.1700.1, one can calculate the SHA-256 of that PID using:

$ echo -n "jtao.1700.1" | shasum -a 256
a8241925740d5dcd719596639e780e0a090c9d55a5d0372b0eaf55ed711d4edf

So, the system metadata file would be stored at sysmeta/a8/24/1925740d5dcd719596639e780e0a090c9d55a5d0372b0eaf55ed711d4edf using the file format described above. Extending our diagram from above, we now see the three hashes that represent data files, along with three that represent system metadata files named with the hash of the PID they describe:

/var/metacat
├── objects
│   ├── 15
│   │   └── 52
│   │       └── 5dda7121013bc3eba2e2d237a5ae70b291a461ca539053de75f33c9ac44c
│   ├── 4d
│   │   └── 19
│   │       └── 8171eef969d553d4c9537b1811a7b078f9a3804fc978a761bc014c05972c
│   └── 94
│       └── f9
│           └── b6c88f1f458e410c30c351c6384ea42ac1b5ee1f8430d3e365e43b78a38a
└── sysmeta
   ├── 7f
   │   └── 5c
   │       └── c18f0b04e812a3b4c8f686ce34e6fec558804bf61e54b176742a7f6368d6
   ├── a8
   │   └── 24
   │       └── 1925740d5dcd719596639e780e0a090c9d55a5d0372b0eaf55ed711d4edf
   └── f6
      └── fa
            └── c7b713ca66b61ff1c3c8259a8b98f6ceab30b906e42a24fa447db66fa8ba

PID-based access: Given a PID, we can discover and access both the system metadata for an object and the bytes of the object itself without any further store of information. The procedure for this is as follows:

  1. given the PID, calculate the SHA-256 hash, and base64-encode it to find the metadata hash

  2. Use the metadata hash to locate and read the metadata file from the sysmeta tree
    • parse the header to extract the content identifier (cid) and the formatId

    • read the remaining body of the document to obtain the sysmeta, which includes format information about the data object

  3. with the cid, open and read the data from the objects tree

The structure of the system metadata document along with it’s header is shown in hex format below for reference purposes. Note the presence of the NULL x00 character in the first line following the format identifier. Parsers can use this first x00 NULL to delimit the header from the body of the metadata document. This particular metadata document is for the PID doi:10.18739_A2901ZH2M, which is stored in the file sysmeta/f6/fa/c7b713ca66b61ff1c3c8259a8b98f6ceab30b906e42a24fa447db66fa8ba based on the SAH-256 of the PID of the data object:

┌────────┬─────────────────────────┬─────────────────────────┬────────┬────────┐
│00000000│ 34 64 31 39 38 31 37 31 ┊ 65 65 66 39 36 39 64 35 │4d198171┊eef969d5│
│00000010│ 35 33 64 34 63 39 35 33 ┊ 37 62 31 38 31 31 61 37 │53d4c953┊7b1811a7│
│00000020│ 62 30 37 38 66 39 61 33 ┊ 38 30 34 66 63 39 37 38 │b078f9a3┊804fc978│
│00000030│ 61 37 36 31 62 63 30 31 ┊ 34 63 30 35 39 37 32 63 │a761bc01┊4c05972c│
│00000040│ 20 68 74 74 70 3a 2f 2f ┊ 6e 73 2e 64 61 74 61 6f │ http://┊ns.datao│
│00000050│ 6e 65 2e 6f 72 67 2f 73 ┊ 65 72 76 69 63 65 2f 74 │ne.org/s┊ervice/t│
│00000060│ 79 70 65 73 2f 76 32 2e ┊ 30 00 3c 3f 78 6d 6c 20 │ypes/v2.┊00<?xml │
│00000070│ 76 65 72 73 69 6f 6e 3d ┊ 22 31 2e 30 22 20 65 6e │version=┊"1.0" en│
│00000080│ 63 6f 64 69 6e 67 3d 22 ┊ 55 54 46 2d 38 22 20 73 │coding="┊UTF-8" s│
│00000090│ 74 61 6e 64 61 6c 6f 6e ┊ 65 3d 22 79 65 73 22 3f │tandalon┊e="yes"?│
│000000a0│ 3e 0a 3c 6e 73 33 3a 73 ┊ 79 73 74 65 6d 4d 65 74 │>_<ns3:s┊ystemMet│
│000000b0│ 61 64 61 74 61 20 78 6d ┊ 6c 6e 73 3a 6e 73 32 3d │adata xm┊lns:ns2=│
│000000c0│ 22 68 74 74 70 3a 2f 2f ┊ 6e 73 2e 64 61 74 61 6f │"http://┊ns.datao│
│000000d0│ 6e 65 2e 6f 72 67 2f 73 ┊ 65 72 76 69 63 65 2f 74 │ne.org/s┊ervice/t│
│000000e0│ 79 70 65 73 2f 76 31 22 ┊ 20 78 6d 6c 6e 73 3a 6e │ypes/v1"┊ xmlns:n│
│000000f0│ 73 33 3d 22 68 74 74 70 ┊ 3a 2f 2f 6e 73 2e 64 61 │s3="http┊://ns.da│
│00000100│ 74 61 6f 6e 65 2e 6f 72 ┊ 67 2f 73 65 72 76 69 63 │taone.or┊g/servic│
│00000110│ 65 2f 74 79 70 65 73 2f ┊ 76 32 2e 30 22 3e 0a 20 │e/types/┊v2.0">_ │
│00000120│ 20 20 20 3c 73 65 72 69 ┊ 61 6c 56 65 72 73 69 6f │   <seri┊alVersio│
│00000130│ 6e 3e 30 3c 2f 73 65 72 ┊ 69 61 6c 56 65 72 73 69 │n>0</ser┊ialVersi│
│00000140│ 6f 6e 3e 0a 20 20 20 20 ┊ 3c 69 64 65 6e 74 69 66 │on>_    ┊<identif│
│00000150│ 69 65 72 3e 64 6f 69 3a ┊ 31 30 2e 31 38 37 33 39 │ier>doi:┊10.18739│
│00000160│ 2f 41 32 39 30 31 5a 48 ┊ 32 4d 3c 2f 69 64 65 6e │/A2901ZH┊2M</iden│
│00000170│ 74 69 66 69 65 72 3e 0a ┊ 20 20 20 20 3c 66 6f 72 │tifier>_┊    <for│
│00000180│ 6d 61 74 49 64 3e 68 74 ┊ 74 70 3a 2f 2f 77 77 77 │matId>ht┊tp://www│
│00000190│ 2e 69 73 6f 74 63 32 31 ┊ 31 2e 6f 72 67 2f 32 30 │.isotc21┊1.org/20│
│000001a0│ 30 35 2f 67 6d 64 3c 2f ┊ 66 6f 72 6d 61 74 49 64 │05/gmd</┊formatId│
│000001b0│ 3e 0a 20 20 20 20 3c 73 ┊ 69 7a 65 3e 33 39 39 39 │>_    <s┊ize>3999│
│000001c0│ 33 3c 2f 73 69 7a 65 3e ┊ 0a 20 20 20 20 3c 63 68 │3</size>┊_    <ch│
│000001d0│ 65 63 6b 73 75 6d 20 61 ┊ 6c 67 6f 72 69 74 68 6d │ecksum a┊lgorithm│
│000001e0│ 3d 22 53 48 41 2d 32 35 ┊ 36 22 3e 34 64 31 39 38 │="SHA-25┊6">4d198│
│000001f0│ 31 37 31 65 65 66 39 36 ┊ 39 64 35 35 33 64 34 63 │171eef96┊9d553d4c│
│00000200│ 39 35 33 37 62 31 38 31 ┊ 31 61 37 62 30 37 38 66 │9537b181┊1a7b078f│
│00000210│ 39 61 33 38 30 34 66 63 ┊ 39 37 38 61 37 36 31 62 │9a3804fc┊978a761b│
│00000220│ 63 30 31 34 63 30 35 39 ┊ 37 32 63 3c 2f 63 68 65 │c014c059┊72c</che│
│00000230│ 63 6b 73 75 6d 3e 0a 20 ┊ 20 20 20 3c 73 75 62 6d │cksum>_ ┊   <subm│
│00000240│ 69 74 74 65 72 3e 68 74 ┊ 74 70 3a 2f 2f 6f 72 63 │itter>ht┊tp://orc│
│00000250│ 69 64 2e 6f 72 67 2f 30 ┊ 30 30 30 2d 30 30 30 33 │id.org/0┊000-0003│
│00000260│ 2d 34 37 30 33 2d 31 39 ┊ 37 34 3c 2f 73 75 62 6d │-4703-19┊74</subm│
│00000270│ 69 74 74 65 72 3e 0a 20 ┊ 20 20 20 3c 72 69 67 68 │itter>_ ┊   <righ│
│00000280│ 74 73 48 6f 6c 64 65 72 ┊ 3e 68 74 74 70 3a 2f 2f │tsHolder┊>http://│
│00000290│ 6f 72 63 69 64 2e 6f 72 ┊ 67 2f 30 30 30 30 2d 30 │orcid.or┊g/0000-0│
│000002a0│ 30 30 33 2d 34 37 30 33 ┊ 2d 31 39 37 34 3c 2f 72 │003-4703┊-1974</r│
│000002b0│ 69 67 68 74 73 48 6f 6c ┊ 64 65 72 3e 0a 20 20 20 │ightsHol┊der>_   │
│000002c0│ 20 3c 61 63 63 65 73 73 ┊ 50 6f 6c 69 63 79 3e 0a │ <access┊Policy>_│
│000002d0│ 20 20 20 20 20 20 20 20 ┊ 3c 61 6c 6c 6f 77 3e 0a │        ┊<allow>_│
│000002e0│ 20 20 20 20 20 20 20 20 ┊ 20 20 20 20 3c 73 75 62 │        ┊    <sub│
│000002f0│ 6a 65 63 74 3e 70 75 62 ┊ 6c 69 63 3c 2f 73 75 62 │ject>pub┊lic</sub│
│00000300│ 6a 65 63 74 3e 0a 20 20 ┊ 20 20 20 20 20 20 20 20 │ject>_  ┊        │
│00000310│ 20 20 3c 70 65 72 6d 69 ┊ 73 73 69 6f 6e 3e 72 65 │  <permi┊ssion>re│
│00000320│ 61 64 3c 2f 70 65 72 6d ┊ 69 73 73 69 6f 6e 3e 0a │ad</perm┊ission>_│
│00000330│ 20 20 20 20 20 20 20 20 ┊ 3c 2f 61 6c 6c 6f 77 3e │        ┊</allow>│
│00000340│ 0a 20 20 20 20 20 20 20 ┊ 20 3c 61 6c 6c 6f 77 3e │_       ┊ <allow>│
│00000350│ 0a 20 20 20 20 20 20 20 ┊ 20 20 20 20 20 3c 73 75 │_       ┊     <su│
│00000360│ 62 6a 65 63 74 3e 43 4e ┊ 3d 61 72 63 74 69 63 2d │bject>CN┊=arctic-│
│00000370│ 64 61 74 61 2d 61 64 6d ┊ 69 6e 73 2c 44 43 3d 64 │data-adm┊ins,DC=d│
│00000380│ 61 74 61 6f 6e 65 2c 44 ┊ 43 3d 6f 72 67 3c 2f 73 │ataone,D┊C=org</s│
│00000390│ 75 62 6a 65 63 74 3e 0a ┊ 20 20 20 20 20 20 20 20 │ubject>_┊        │
│000003a0│ 20 20 20 20 3c 70 65 72 ┊ 6d 69 73 73 69 6f 6e 3e │    <per┊mission>│
│000003b0│ 72 65 61 64 3c 2f 70 65 ┊ 72 6d 69 73 73 69 6f 6e │read</pe┊rmission│
│000003c0│ 3e 0a 20 20 20 20 20 20 ┊ 20 20 20 20 20 20 3c 70 │>_      ┊      <p│
│000003d0│ 65 72 6d 69 73 73 69 6f ┊ 6e 3e 77 72 69 74 65 3c │ermissio┊n>write<│
│000003e0│ 2f 70 65 72 6d 69 73 73 ┊ 69 6f 6e 3e 0a 20 20 20 │/permiss┊ion>_   │
│000003f0│ 20 20 20 20 20 20 20 20 ┊ 20 3c 70 65 72 6d 69 73 │        ┊ <permis│
│00000400│ 73 69 6f 6e 3e 63 68 61 ┊ 6e 67 65 50 65 72 6d 69 │sion>cha┊ngePermi│
│00000410│ 73 73 69 6f 6e 3c 2f 70 ┊ 65 72 6d 69 73 73 69 6f │ssion</p┊ermissio│
│00000420│ 6e 3e 0a 20 20 20 20 20 ┊ 20 20 20 3c 2f 61 6c 6c │n>_     ┊   </all│
│00000430│ 6f 77 3e 0a 20 20 20 20 ┊ 3c 2f 61 63 63 65 73 73 │ow>_    ┊</access│
│00000440│ 50 6f 6c 69 63 79 3e 0a ┊ 20 20 20 20 3c 72 65 70 │Policy>_┊    <rep│
│00000450│ 6c 69 63 61 74 69 6f 6e ┊ 50 6f 6c 69 63 79 20 72 │lication┊Policy r│
│00000460│ 65 70 6c 69 63 61 74 69 ┊ 6f 6e 41 6c 6c 6f 77 65 │eplicati┊onAllowe│
│00000470│ 64 3d 22 66 61 6c 73 65 ┊ 22 20 6e 75 6d 62 65 72 │d="false┊" number│
│00000480│ 52 65 70 6c 69 63 61 73 ┊ 3d 22 30 22 3e 0a 20 20 │Replicas┊="0">_  │
│00000490│ 20 20 20 20 20 20 3c 62 ┊ 6c 6f 63 6b 65 64 4d 65 │      <b┊lockedMe│
│000004a0│ 6d 62 65 72 4e 6f 64 65 ┊ 3e 75 72 6e 3a 6e 6f 64 │mberNode┊>urn:nod│
│000004b0│ 65 3a 4b 4e 42 3c 2f 62 ┊ 6c 6f 63 6b 65 64 4d 65 │e:KNB</b┊lockedMe│
│000004c0│ 6d 62 65 72 4e 6f 64 65 ┊ 3e 0a 20 20 20 20 20 20 │mberNode┊>_      │
│000004d0│ 20 20 3c 62 6c 6f 63 6b ┊ 65 64 4d 65 6d 62 65 72 │  <block┊edMember│
│000004e0│ 4e 6f 64 65 3e 75 72 6e ┊ 3a 6e 6f 64 65 3a 6d 6e │Node>urn┊:node:mn│
│000004f0│ 55 43 53 42 31 3c 2f 62 ┊ 6c 6f 63 6b 65 64 4d 65 │UCSB1</b┊lockedMe│
│00000500│ 6d 62 65 72 4e 6f 64 65 ┊ 3e 0a 20 20 20 20 3c 2f │mberNode┊>_    </│
│00000510│ 72 65 70 6c 69 63 61 74 ┊ 69 6f 6e 50 6f 6c 69 63 │replicat┊ionPolic│
│00000520│ 79 3e 0a 20 20 20 20 3c ┊ 61 72 63 68 69 76 65 64 │y>_    <┊archived│
│00000530│ 3e 66 61 6c 73 65 3c 2f ┊ 61 72 63 68 69 76 65 64 │>false</┊archived│
│00000540│ 3e 0a 20 20 20 20 3c 64 ┊ 61 74 65 55 70 6c 6f 61 │>_    <d┊ateUploa│
│00000550│ 64 65 64 3e 32 30 32 31 ┊ 2d 31 31 2d 30 32 54 32 │ded>2021┊-11-02T2│
│00000560│ 33 3a 30 38 3a 32 30 2e ┊ 37 37 30 2b 30 30 3a 30 │3:08:20.┊770+00:0│
│00000570│ 30 3c 2f 64 61 74 65 55 ┊ 70 6c 6f 61 64 65 64 3e │0</dateU┊ploaded>│
│00000580│ 0a 20 20 20 20 3c 64 61 ┊ 74 65 53 79 73 4d 65 74 │_    <da┊teSysMet│
│00000590│ 61 64 61 74 61 4d 6f 64 ┊ 69 66 69 65 64 3e 32 30 │adataMod┊ified>20│
│000005a0│ 32 31 2d 31 31 2d 30 32 ┊ 54 32 33 3a 30 38 3a 32 │21-11-02┊T23:08:2│
│000005b0│ 30 2e 37 37 30 2b 30 30 ┊ 3a 30 30 3c 2f 64 61 74 │0.770+00┊:00</dat│
│000005c0│ 65 53 79 73 4d 65 74 61 ┊ 64 61 74 61 4d 6f 64 69 │eSysMeta┊dataModi│
│000005d0│ 66 69 65 64 3e 0a 20 20 ┊ 20 20 3c 6f 72 69 67 69 │fied>_  ┊  <origi│
│000005e0│ 6e 4d 65 6d 62 65 72 4e ┊ 6f 64 65 3e 75 72 6e 3a │nMemberN┊ode>urn:│
│000005f0│ 6e 6f 64 65 3a 6d 6e 54 ┊ 65 73 74 41 52 43 54 49 │node:mnT┊estARCTI│
│00000600│ 43 3c 2f 6f 72 69 67 69 ┊ 6e 4d 65 6d 62 65 72 4e │C</origi┊nMemberN│
│00000610│ 6f 64 65 3e 0a 20 20 20 ┊ 20 3c 61 75 74 68 6f 72 │ode>_   ┊ <author│
│00000620│ 69 74 61 74 69 76 65 4d ┊ 65 6d 62 65 72 4e 6f 64 │itativeM┊emberNod│
│00000630│ 65 3e 75 72 6e 3a 6e 6f ┊ 64 65 3a 6d 6e 54 65 73 │e>urn:no┊de:mnTes│
│00000640│ 74 41 52 43 54 49 43 3c ┊ 2f 61 75 74 68 6f 72 69 │tARCTIC<┊/authori│
│00000650│ 74 61 74 69 76 65 4d 65 ┊ 6d 62 65 72 4e 6f 64 65 │tativeMe┊mberNode│
│00000660│ 3e 0a 20 20 20 20 3c 66 ┊ 69 6c 65 4e 61 6d 65 3e │>_    <f┊ileName>│
│00000670│ 6d 65 74 61 64 61 74 61 ┊ 2e 78 6d 6c 3c 2f 66 69 │metadata┊.xml</fi│
│00000680│ 6c 65 4e 61 6d 65 3e 0a ┊ 3c 2f 6e 73 33 3a 73 79 │leName>_┊</ns3:sy│
│00000690│ 73 74 65 6d 4d 65 74 61 ┊ 64 61 74 61 3e 0a       │stemMeta┊data>_  │
└────────┴─────────────────────────┴─────────────────────────┴────────┴────────┘

Other metadata types: While we currently only have a need to access system metadata for each object, in the future we envision potentially including other metadata files that can be used for describing individual data objects. This might include package relationships and other annotations that we wish to include for each data file. To accommodate this, we could add another metadata directory (e.g., annotations) as a sibling to the objects directory, and include an additional metadata file using the same PID-based annotation approach described above for system metadata. This enables the storage system to be used to store arbitrary additional metadata in a structured and predictable way but that does not require external database access to predict its location and type. Alternatively, we could use mime-multipart or a similar multipart file encoding to include multiple metadata files in the PID-encoded metadata file.

17.7.1. Hash Trees (aka Merkle trees)

While we plan to hash whole objects as described above, there also can be benefits of chunking data into smaller blocks and arranging them as a Merkle tree for storage. See https://en.wikipedia.org/wiki/Merkle_tree for an overview. Some of the features that might be useful for us:

  • Blocks of files that are closely related (e.g,, from append-only versioned files) would share the same hash, and therefore require less storage

  • Downloads can be fully parallelized across multiple interfaces/hosts for blocks

  • Given the root hash of a merkle tree, one can download the children blocks from any source (distributed, untrusted)

  • Given a complex set of objects, a single hash comparison of the root hash can quickly deduce whether two hash collections differ
    • Proceeding down the tree and comparing sub-tree hashes can pinpoint where the trees differ

  • In addition to representing a single “object” as a tree, we can also create other composite trees that represent multi-object collections, such as data packages
    • All of the benefits at the file level would also apply at the collection level

These features are used within existing systems like Git and IPFS to build fully decentralized graphs of versioned content. While generating the CID for a leaf node object is straightforward, these systems also provide mechanisms for graph nodes to represent directory-level information, which itself is hashed and becomes part of the graph. For example, in Git, each object is of type blob, tree, commit, and tag (see https://towardsdatascience.com/understanding-the-fundamentals-of-git-25b5b7ded3c4). A blob represents the content the content of a file, and is named based on the SHA-1 hash of its contents. The actual content of a blob object is the string blob followed by a space, the size of the file in bytes, a null 0 character, and then the zlib-compressed content of the original file. In contrast, a tree object represents metadata about a directory, and contains a listing of all of the blobs and other tree objects in that directory, along with their CIDs. That file itself is hashed and added to the object store, and so incorporates by reference the CIDs of the files and directories it contains. Finally, a commit object contains a pointer to the root tree object for the directory and metadata about the commit itself, including its parent commit, author, date, and message. These commit files are also hashed and included in the object store. This simple structure of a graph of hash-derived content identifiers allows a sophisticated and reliable version control system.

Finally, these blocks can be used within a Distributed Hash Table with hashes as keys and data blocks as values (see https://en.wikipedia.org/wiki/Distributed_hash_table#Structure) to build an efficient search and discovery system for the nodes based on the key values. This approach is the core for distributed systems like BitTorrent and IPFS.

17.7.2. Data packages as hash trees

First a review of Git…

_images/hash-trees-35.jpg

Git object storage as a hash-tree.

Design a Data Package layout with similar properties.

Start with making a hash tree from our BagIt file layout:

_images/hash-trees-36.jpg

BagIt-based hash tree.

Next move sysmeta, and then eliminate folder tree objects…

_images/hash-trees-37.jpg

Remove folder tree objects.

Add annotation files as siblings… and then replace trees with annotation files…

_images/hash-trees-38.jpg

Add annotation files.

Remove sysmeta from the hash tree so it is no longer versioned. Then try switching to PID-based identifiers.

_images/hash-trees-39.jpg

Switch to PID-hash file naming.

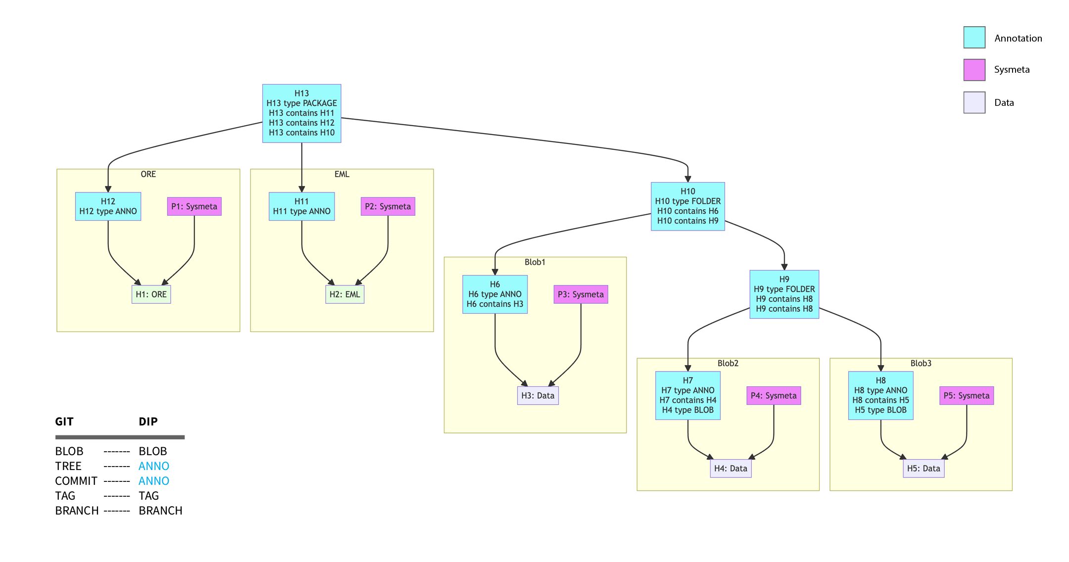
Switch back again to hash identifiers, and add our folder structure back using annotation objects as tree objects…

_images/hash-trees-40.jpg
_images/hash-trees-40-mermaid.png

Back to CIDs, with folders as annotation objects.

Revisit the directory layout for a Git-like structure that lets us store multiple data package versions in a single folder hierarchy…

_images/hash-trees-41.jpg

Git object storage as a hash-tree.

17.7.3. Data Information Package (DIP) prototype

See the [Data Info Package](https://github.com/mbjones/dip-noodling) repo for a quick proof-of-concept on some of these ideas. This includes shell script functions for basic operations, such as storing a blob as a new leaf node, tagging items by their CID, and listing and viewing various items in a package.

17.7.4. Delta changes